金鼎娱乐最新官方网址-免费下载
学工系统
学校主页
首页
部门概况
工作职能
现任领导
机构设置
队伍建设
培训交流
工作研究
思政教育
思政教育
三全育人
心理健康
中心概况
咨询师简介
工作动态
数据平台
学生事务
日常事务
住宿管理
资助管理
就业指导
规章制度
上级政策
学校制度
办事指南
下载中心
当前位置:
首页
>
部门概况
>
机构设置
> 正文
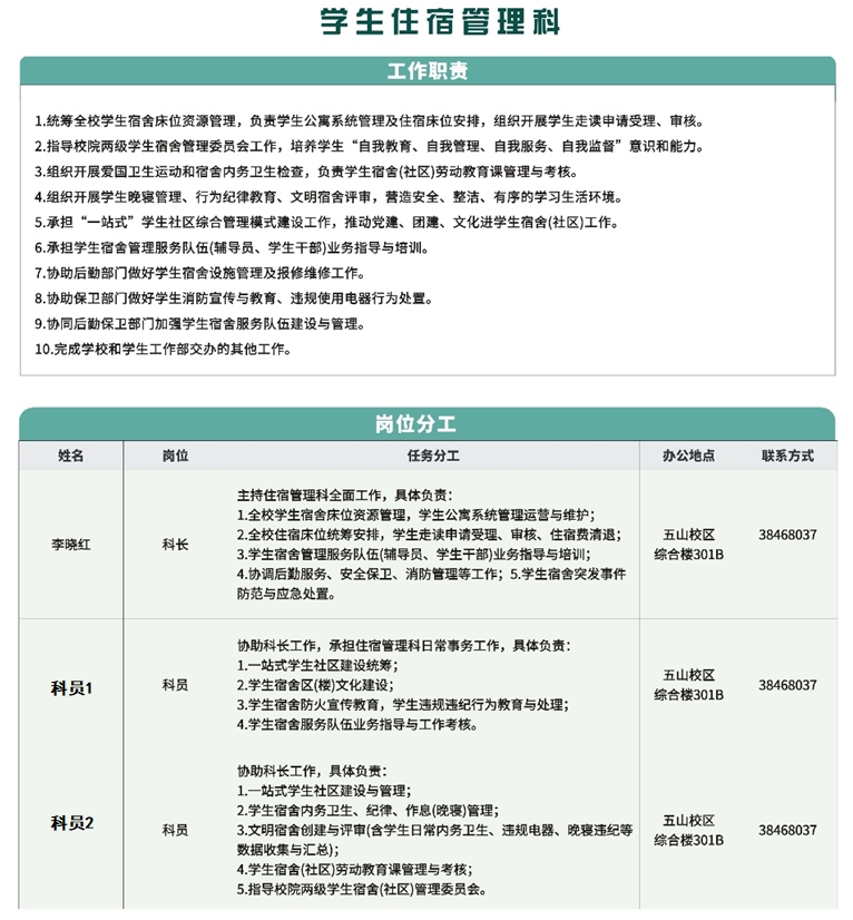
学生住宿管理科
发布日期:2022-04-27 作者: 来源: 点击:
上一篇:
思想教育科
下一篇:下一条:
学生资助管理中心
五山校区地址:广州市天河区瘦狗岭路463号
燕岭校区地址:广州市天河区燕岭路495号
海珠校区地址:广州市新港中路艺苑南路29号
龙洞校区地址:广州市天河区龙洞东路128号
天平架校区地址:广州市天河区天平架兴华直街338号
花都校区地址:广州市花都区花山镇山前大道福源水库19号